


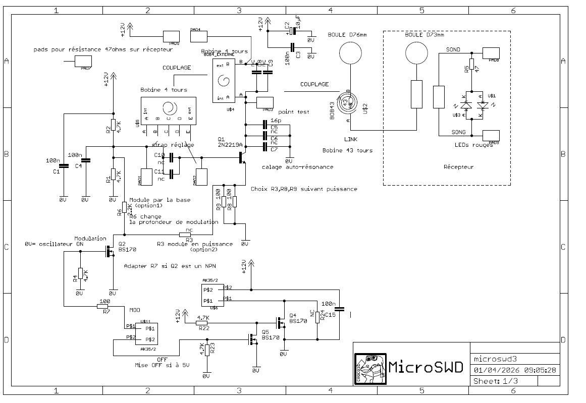
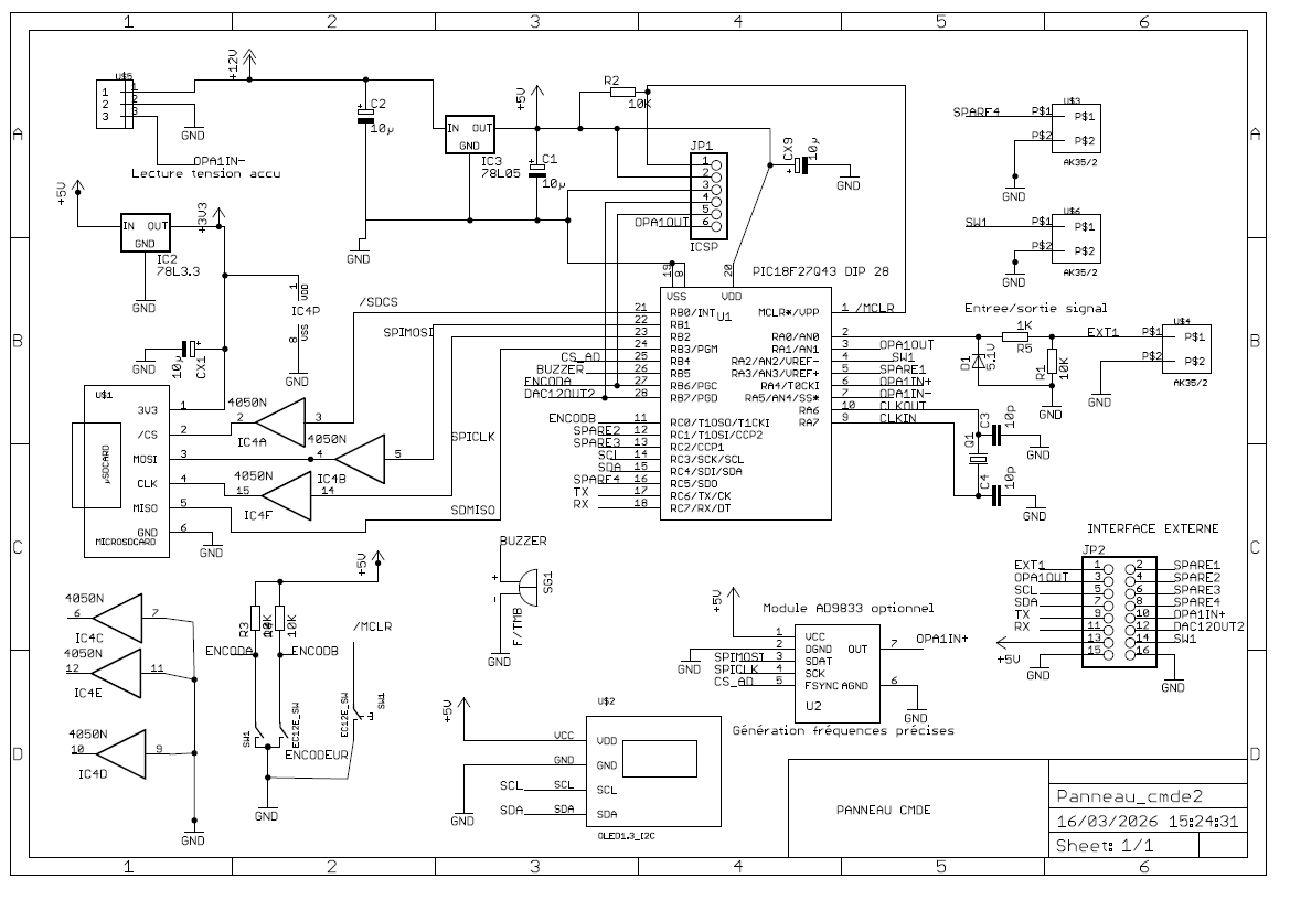
| microSWD | Reboot du logiciel |
| Manuel |
Activation avec réglage de la
fréquence. Arrêt au bout du timer programmé. Exit par un appui long ou
sw1. L'appui court change la résolution du réglage de fréquence. Indique la source pour le signal de modulation: OFF, AD9833, NCO, INRIFE |
| Start seance |
Active la séance avec les
paramètres configurés, stop sur appui court. Affiche le temps utilisé et la durée max en mn |
| Set time |
Réglage de la durée de séane en
minutes |
| Set therapie |
Choix du programme dans le
fichier .DAT sur sdcard ou en INTERNE. L'appui court change la vitesse
de parcours dans le fichier (1, 10, 100) signalé par >>> en
dernière ligne. Sortie par appui long ou sw1. Affiche le nom et les 4 premières fréquences en Hz du programme choisi. Dans le cas du fichier "spooky" .TXT cela affiche le nom du fichier et sa première ligne pendnat 2 sec |
| Set Rife interne |
Désactive l'accès à la sdcard et force l'usage de la mémoire Rife interne. Reboot pour retester la présence de µsdcard. |
| Config |
Réglage des paramètres par un
menu défilant. |
| Exit |
Sortie sans sauver en eeprom |
Par
Defaut
|
| Save |
Sauvegarde des paramètres en
eeprom, affiche le nombre d'octets sauvés. Ces paramètres sont rappelés
au démarrage. |
- |
| Timer(mn) |
Durée de séance en minutes |
45 |
| Etape(mn) |
Durée de chaque étape de
programme |
3 |
| File: |
Nom du fichier par défaut de la
sdcard ou INTERNE |
no file |
| SDCARD |
activation ON ou OFF de la
sdcard.
la mise OFF chnage en INTERNE le nom du fichier. |
ON |
| Source |
Source de la modulation: OFF,
AD9833, NCO, INRIFE. OFF permet de sortir la modulation sur la prise INRIFE si active, sans moduler la HF INRIFE ne peut être choisi si ModOut est actif.. |
AD9833 |
| Schumann |
Active l'insertion de 1 minute
de fréquence 7.83Hz entre chaque étape du programme spooky TXT en cours. |
OFF |
| Beep |
ON / OFF du buzzer |
ON |
| Dwellmod |
Accélère le temps pour les
programmes TXT Spooky: 1 sec = 1minute. Cela permet de tester plus vite
un programme. |
OFF |
| Wobule(%) |
Wobulation de la fréquence de W%
( de 0 à 50 max ) chaque
seconde autour de la fréquence courante. Appliquée à toutes les
fréquences Rife, sauf pour la source INRIFE. |
0 |
| Wobule(N) |
Nombre de points de wobulation
(un point par seconde) autour de la fréquence Rife.
Chaque seconde la fréquence réelle appliquée est calculée et varie
entre (Freq-W% )à (Freq+W% ). La page est parcourue en 2N secondes. |
60 |
| Osctune |
ajuste l'oscillateur interne du
pic servant d'horloge NCO de -32 à +31. Un signal 1000Hz basé sur le
NCO, sort dans ce
cas sur la prise EXT pour caler la fréquence |
0 |
| ADcorr |
facteur de correction du calcul
de la fréquence appliquée à AD9833 par pas de 0.001. sort un signal
1000Hz corrigé sur EXT. Cela pemret de corriger l'écart éventuel du
quartz
25MHz du module AD9833. |
1.000 |
| Invert |
sens de rotation de l'encodeur.
certains encodeurs donnenent une rotation inverse. |
DIR |
| Light |
luminosité de l'afficheur oled |
10 |
| Init config |
Applique les valeurs de
configuration de défaut |
- |
| RifeOut |
Act ive la sortie du signal de
modulation sur la prise EXT (possible si MOD n'est pas INRIFE
comme source) |
OFF |
| TestSpooky |
Si ON un parcours du fichier TXT
est fait avant exécution et un affichage de ses caractéristiques |
OFF |
| TIMER= |
Durée de la séance en minutes mise à jour dans Config |
| LOOP |
Point de rebouclage du programme
si REPEAT est exécuté |
| REPEAT= |
Nombre de bouclages vers le
point LOOP ou début du programme si LOOP absent |
| EXIT |
Fin du programme |
| SIGNAL= | Source de la modulation 0= OFF 1= AD9833 2= NCO 3= entrée externe Rife |
| WAIT= |
durée de suspension du programme
en secondes. Un appui court ou SW1 sort du programme. |
| DUREE= |
modifie la durée d'étape
sans toucher la fréquence |

